广州凯美易网络科技有限公司

主营:网络技术的研究、开发

更多产品

企业信息

Information

广州凯美易网络科技有限公司

法人代表:陈冬女

注册地址:广州市增城区荔城街夏街大道87号之二

所属行业:软件和信息技术服务业

更多行业:信息系统集成服务,信息系统集成和物联网技术服务,软件和信息技术服务业,信息传输、软件和信息技术服务业

联系我们

电话:1352730**

邮箱:122910955**[email protected]

地址:广州市增城区荔城街夏街大道87号之二

产品列表

PRODUCT

微流控技术 单细胞组学研究的强大助推器

微流控技术 单细胞组学研究的强大助推器
更新时间:2026-04-14 10:00:06

软件开发 从概念到产品的艺术与科学

软件开发 从概念到产品的艺术与科学
更新时间:2026-04-14 07:18:46

5G赋能工业物联网 开启万物互联新篇章

5G赋能工业物联网 开启万物互联新篇章
更新时间:2026-04-14 16:14:33

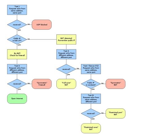
WebRTC 技术研究(二) 网络传输与 NAT、STUN、TURN、ICE 关键技术解析

公司简介

COMPANY

公司简介: 广州凯美易网络科技有限公司成立于2019年03月06日,注册地位于广州市增城区荔城街夏街大道87号之二,法定代表人为陈冬女。经营范围包括计算机技术开发、技术服务;网络技术的研究、开发;信息电子技术服务;信息系统集成服务;信息技术咨询服务;软件开发;商品批发贸易(许可审批类商品除外);商品零售贸易(许可审批类商品除外);电子商务信息咨询;

公司简介

经营范围

scope

计算机技术开发、技术服务;网络技术的研究、开发;信息电子技术服务;信息系统集成服务;信息技术咨询服务;软件开发;商品批发贸易(许可审批类商品除外);商品零售贸易(许可审批类商品除外);电子商务信息咨询;

友情链接: 包装制品 广告设计 信息咨询服务 工程咨询 装卸搬运 技术咨询及销售 企业管理服务 信息科技 日用百货 翻译服务 市场营销策划 手机软件设计 有机稻谷种植研发 推拉力计 网络科技 人工智能基础软件开发 珠宝首饰 机器人 通信技术研究开发 洒水车 塑料模具 广告设计 建筑装饰装修工程 互联网信息服务 通讯设备修理 丝袜 机械设备 装饰品 漳州软件开发 计算机软件开发 广告业务 加工铝塑复合板 软件开发 婚纱摄影 应用软件开发 宏村住宿 文化艺术交流咨询 广告设计 处方药 文艺创作 船舶设计 应用软件开发 数字文化创意软件开发 健身器材 信息咨询服务 技术咨询 世界文艺出版社 信息咨询服务 互联网新闻信息服务 运输车 测电笔 翻译服务 社会经济咨询服务 技术推广 重庆软件开发 商品批发贸易 互联网信息服务 网络技术服务 磨擦 办公家具 气动执行器 通讯工程 互联网销售 技术服务 计算机网络工程 计算机及配件 餐饮服务 服饰 实验小学 环保科技 钢板 苏州本锐机械科技有限公司 西安华邦软件科技有限公司 即墨区缇吾房地产经纪工作室 海南顺恺贸易有限公司 上海纳丽泽商贸有限公司 北京思睿畅达科技有限责任公司 上海楠静电子商务有限公司 汕头市澄海区雄飞不锈钢制管厂 上海新浩艺软件有限公司 贵州原硕百货商行 徕氪科技(深圳)有限公司 北京一润一达科技有限公司 安徽智美教育管理咨询有限公司 上海威衡斌科技有限公司 南京悠扬新材料有限公司 北京快乐小手影视节目制作有限公司 纳小米节能科技有限公司 湖南纯清生物科技有限公司 北京浩哲科技有限公司 北京漾阳科技有限公司 云南环飞国际旅行社有限公司 北京茂天格科技有限公司 上海闰骏蓝网络科技有限公司 合肥翡瀚信息技术有限公司 运城市盐湖区磁帅铁科技有限公司 山东轧一钢铁有限公司 北京情邻网络科技有限公司 广东维康朴净化科技有限公司 上海源腾海电子科技有限公司 轻舟已过万重山(上海)科技贸易有限公司 厦门速趣信息技术有限公司 深圳斯特凡家居有限公司 厦门如濡妮沫科技有限公司 淮安启兵纺织有限公司 荆州市盈振科技软件有限公司 上海煜沈网络科技有限公司 天气预报 丹阳市云悦能源贸易有限公司